皇冠信用网
热门标签

神户胜利船vs橫滨水手 _大雨到暴雨、9级大风、最高29℃!南京接下来……

时间:2025-08-30   阅读:5256   评论:152

皇冠体育App下载(www.hgty.us)-会员开户_登3代理,皇冠体育/—开会员账号—皇冠信用网招登1登2登3管理皇冠信用网代理出租,热热热

今天下午到夜里多云到晴

最高气温预计可达37一38℃

不过神户胜利船vs橫滨水手 ,雨水就要来了

今天下午3点神户胜利船vs橫滨水手 ,南京气象发布重要天气报告——

根据最新气象资料分析,预计8月30日午后至8月31日我市有一次较明显对流性天气过程,雨量分布不均,大部分地区雨量中雨,局部地区大雨到暴雨,并可能伴有雷电、短时强降水、7一9级雷暴大风等强对流天气神户胜利船vs橫滨水手 。

强对流天气主要影响时段:8月30日午后至8月31日白天神户胜利船vs橫滨水手 。

神户胜利船vs橫滨水手
_大雨到暴雨、9级大风、最高29℃神户胜利船vs橫滨水手
!南京接下来……

神户胜利船vs橫滨水手
_大雨到暴雨、9级大风、最高29℃神户胜利船vs橫滨水手
!南京接下来……

伴随着雨水的降临

气温下降趋势明显

展开全文

神户胜利船vs橫滨水手
_大雨到暴雨、9级大风、最高29℃神户胜利船vs橫滨水手
!南京接下来……

神户胜利船vs橫滨水手
_大雨到暴雨、9级大风、最高29℃神户胜利船vs橫滨水手
!南京接下来……

刚刚神户胜利船vs橫滨水手 ,市气象台16时发布——

全市今天夜里晴到多云神户胜利船vs橫滨水手 ,明天多云,

午后到夜里有分散性阵雨或雷雨神户胜利船vs橫滨水手 ,

部分地区雨量中雨到大雨

明天有雷雨地区雷雨时短时阵风7到9级

明天最高气温: 36℃左右

8月31日全市阴有阵雨或雷雨神户胜利船vs橫滨水手 ,

雨量中雨神户胜利船vs橫滨水手 ,部分地区大雨到暴雨

偏西风4级左右神户胜利船vs橫滨水手 ,

有雷雨地区雷雨时短时阵风7到9级

8月31日最高气温: 31℃到32℃

9月1日全市阴有阵雨

或雷雨并渐止转阴到多云

9月1日最高气温: 29℃左右

29℃左右神户胜利船vs橫滨水手 !内心顿时有点小激动

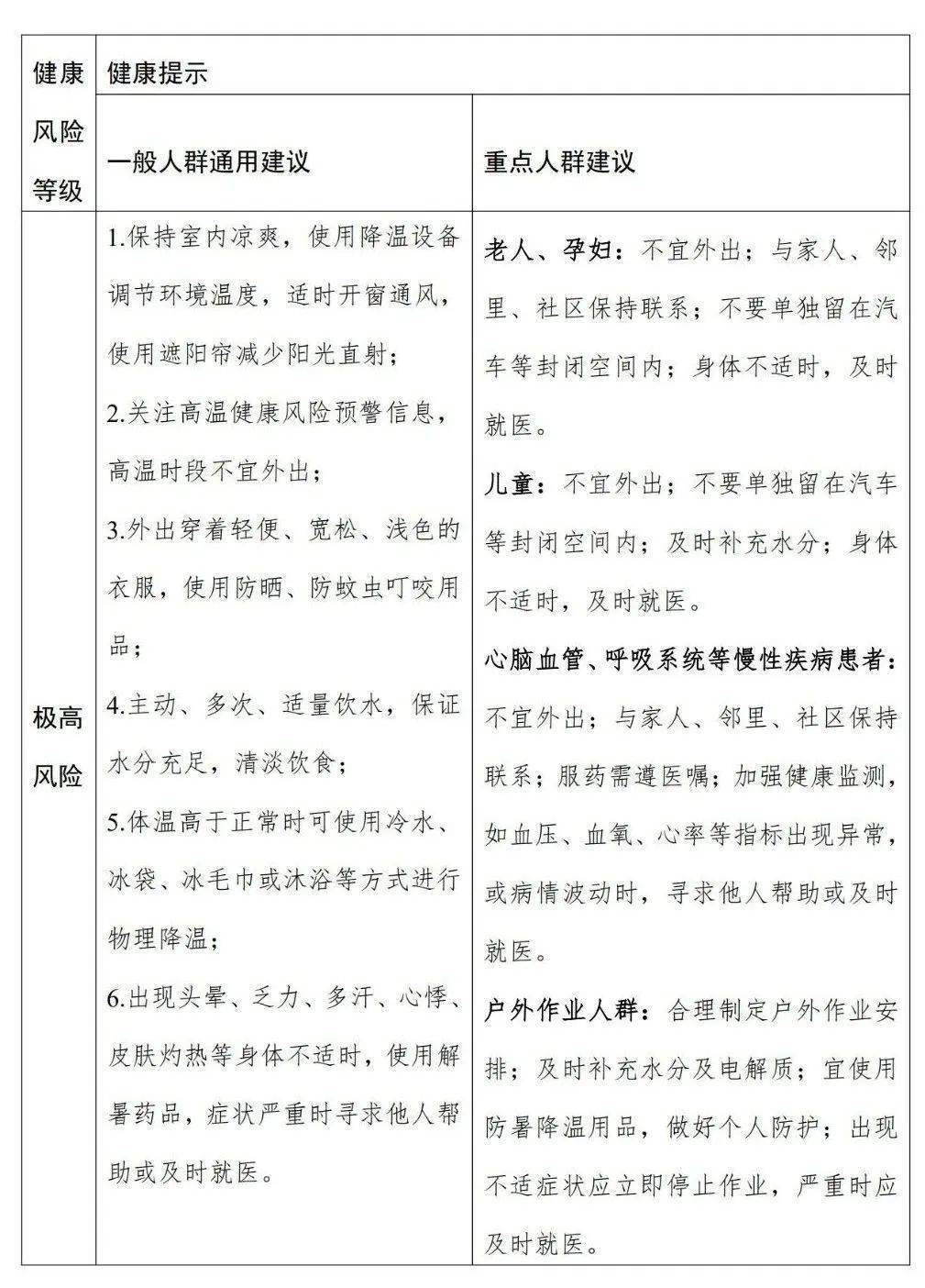
不过神户胜利船vs橫滨水手 ,今明高温还在持续中仍需注意防暑降温江苏省疾控局联合江苏省气象局发布高温健康风险提示

高温健康风险提示

江苏省疾控局联合江苏省气象局8月28日16时发布高温健康风险提示:

预计8月29—30日我省部分地区仍有高温天气神户胜利船vs橫滨水手 。29日白天南京、无锡局部、常州、苏州局部、南通、连云港、淮安、盐城、扬州中南部、镇江、泰州中南部和宿迁中南部等地的部分地区高温健康风险高,其中南京、常州西部、淮安西部和北部、盐城南部、镇江市区和西部等地局部地区高温健康风险极高;30日白天高温强度减弱、范围缩小,风险有所降低,南京、无锡、常州、苏州、南通、盐城南部、扬州南部、镇江和泰州南部等地部分地区高温健康风险高,其中无锡西部、常州市区和西部、盐城南部、镇江市区和西部等地局部地区高温健康风险极高。

神户胜利船vs橫滨水手
_大雨到暴雨、9级大风、最高29℃神户胜利船vs橫滨水手
!南京接下来……

神户胜利船vs橫滨水手
_大雨到暴雨、9级大风、最高29℃神户胜利船vs橫滨水手
!南京接下来……

健康防护建议

请公众及时关注预报信息变化,保持室内凉爽,合理调整出行时间,减少户外活动,保证充足饮水神户胜利船vs橫滨水手 。老人、孕妇、儿童、慢性病患者外出宜有人陪伴,慢性病患者加强健康监测,如身体不适及时就医。户外作业者注意防暑降温。

神户胜利船vs橫滨水手
_大雨到暴雨、9级大风、最高29℃神户胜利船vs橫滨水手
!南京接下来……

神户胜利船vs橫滨水手
_大雨到暴雨、9级大风、最高29℃神户胜利船vs橫滨水手
!南京接下来……

神户胜利船vs橫滨水手
_大雨到暴雨、9级大风、最高29℃神户胜利船vs橫滨水手
!南京接下来……

内容来源:江苏气象、南京气象、江苏疾控

来源:紫金山新闻

上一篇:神户胜利船vs橫滨水手 _用餐男子5分钟抽40张纸巾擦拭,老板娘怒发视频称太浪费;律师:发视频要注意法律风险

下一篇:千叶市原vs甲府风林 _莫迪在日本表态:与中国保持紧密关系至关重要

网友评论